Ответ от Вольный Ветер[гуру]
Да, без знаний дохлый номер, хотя я часто так и делал, просто выпиливал кусок платы с усилком, тоже лень матушка что то лепить самому, но в твоем случае питания от ноута просто не хватит для качественного звука, и надо его питать отдельным БП на 12 вольт, с током 1ампер минимум.
Ответ от Rational gaze[гуру]
это нудно, к тому же четких границ может и не быть
проще выпаять микросхему и сделать новую плату
Ответ от Николай[гуру]
Усилитель на микрухе стоит 500р, да и питания от ноута хватит.
Ответ от Андрей Нечаев[гуру]
Схему на микросхему найди и все детали какие стоят оставлять на схеме . остальные выпаивать . и Все что останется обрезать .
Ответ от 3 ответа[гуру]
Привет! Вот подборка тем с похожими вопросами и ответами на Ваш вопрос: Усилитель звука из старого телевизора!
Источник: 3otveta.ru
Усилитель из Телевизора
где в телевизоре находится усилитель звука
Ответ от Вольный Ветер[гуру]
Да, без знаний дохлый номер, хотя я часто так и делал, просто выпиливал кусок платы с усилком, тоже лень матушка что то лепить самому, но в твоем случае питания от ноута просто не хватит для качественного звука, и надо его питать отдельным БП на 12 вольт, с током 1ампер минимум.
Ответ от Rational gaze[гуру]
это нудно, к тому же четких границ может и не быть
проще выпаять микросхему и сделать новую плату
Ответ от Николай[гуру]
Усилитель на микрухе стоит 500р, да и питания от ноута хватит.
Ответ от Андрей Нечаев[гуру]
Схему на микросхему найди и все детали какие стоят оставлять на схеме . остальные выпаивать . и Все что останется обрезать .
Ответ от 22 ответа[гуру]
Привет! Вот подборка тем с похожими вопросами и ответами на Ваш вопрос: Усилитель звука из старого телевизора!
Источник: 22oa.ru
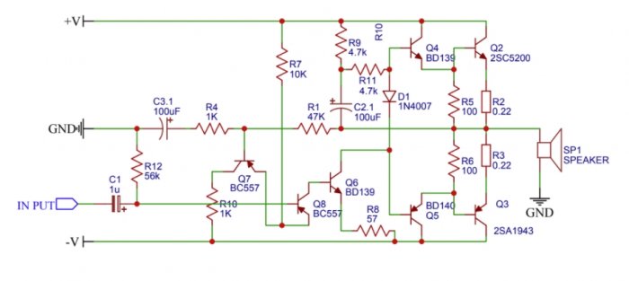
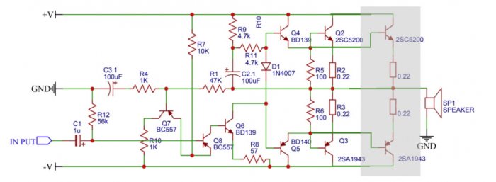
Как сделать простой и мощный усилитель 500 Вт

Схема данного усилителя мощности звуковой частоты очень привлекательна тем, что не имеет в своем составе никаких микросхем, полностью построена на транзисторах, при всем при этом довольно проста и имеет минимум деталей. Благодаря нескольким отрицательным обратным связям в схеме, коэффициент нелинейных искажений при выходной мощности 500 Вт не превышает 0,1%.
Понадобится
- Мощные выходные транзисторы 2SC5200 и 2SA1943 — http://ali.pub/5h6nmc
- Транзисторы BD140 и BD139 — http://ali.pub/5h6nui
- Транзисторы BC557 и BC548 — http://ali.pub/5h6nwu
- Резисторы 0,22 Ом 5 Вт — http://ali.pub/5h6olj
- Конденсаторы 4700 мкФ / 50 В -http://ali.pub/5h6oon
- Все резисторы — http://ali.pub/5h6ouv
- Все конденсаторы — http://ali.pub/5h6ov9
Схема усилителя 500 Вт
Почти классическая схема усилителя класса «АВ».

Двухтактный усилитель с отрицательной обратной связью построен на 6 транзисторах. Но чуть позже будут добавлены еще 2 выходных транзистора, для эффективной работы и уменьшения теплоотдачи.

Схема выпрямителя:

Блок питания двуполярный, построен по классической мостовой схеме с отводом от средней точки трансформатора.

Трансформатор выдает 32 В на плече, в итоге после выпрямления получается двуполярное питание 40 Вольт.
Как сделать мощный аудио усилитель на 500 Вт
Сначала соберем усилитель навесным монтажем и проверим его работу. Припаиваем резисторы к выходным транзисторам.

Собираем навесной монтаж всего усилителя.


Паяем выпрямитель и подключаем к трансформатору.

Радиаторы небольшие, для максимальной отдачи погружаем их в воду. Этот лайфхак точно не даст выходным каскадам перегреться в случае чего.

На смартфон устанавливаем приложение звукового генератора. Подаем с него звук на усилитель.

Подаем питание на схему усилителя и проверяем работу.

Динамическая головка двигалась настолько сильно, что не выдержала, задымилась и вышла из строя.
Решено было перенести усилитель на плату и добавить два выходных каскада паралельно имеющимся на тех же деталях.
Припаиваем транзисторы к универсальной плате.

Устанавливаем выходные каскады транзисторов на радиаторы.

Собираем весь усилитель по схеме.

Подключаем к мощной колонке и проверяем работу.

Данный усилитель не имеет никакой защиты, поэтому нужно быть очень аккуратным при подключении, не допускать замыканий или перегрузок акустических систем.
Смотрите видео
Источник: sdelaysam-svoimirukami.ru